| নং | শিরোনাম | সেবার ধাপ | কার্যকলাপ |
|---|---|---|---|
| | |||
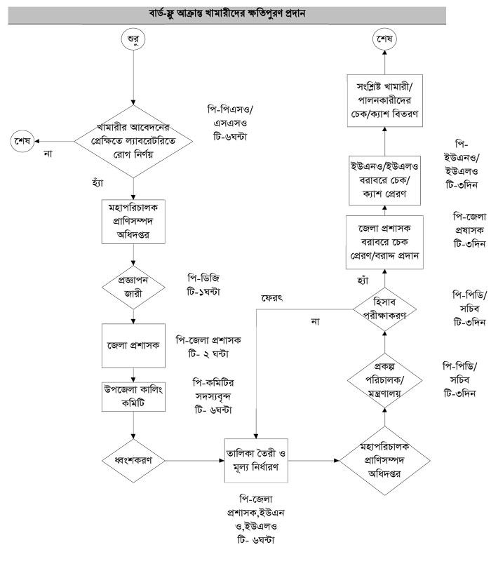
| ১ | বার্ড ফ্লু আক্রান্ত খামারীদের ক্ষতিপূরণ প্রদান | দেখুন | |
| ২ | প্রাণিজাত-উৎপাদিত-পণ্য-বিক্রয় | দেখুন | |
| ৩ | পুনর্বাসন-ও-উপকরণ-সহায়তা | দেখুন | |
| ৪ | গবাদিপশুর-টিকাদান-ও-হাঁস | দেখুন | |
| ৫ | গবাদিপশুর-চিকিৎসা-প্রদান | দেখুন | |
| ৬ | খামারীদের-মাঝে-ঋণ-বিতরণ | দেখুন | |
| ৭ | খামারীদের-প্রশিক্ষণ | দেখুন | |
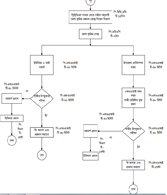
| ৮ | কৃত্রিম প্রজনন সম্প্রসারণ | দেখুন |